所属省份
爱尔兰
移民类型
投资移民项目
居住要求
办理期间无居住要求,全程境外等待审批结果。获取居留卡后,每年居住一天即可
办理周期
4-6个月获批
身份卡类别
居留卡2+3+5(永居卡)+5
办理费用
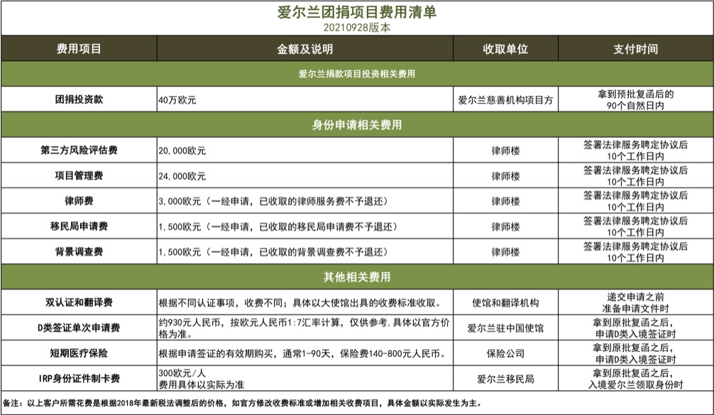
100万欧投资基金款+5.5万欧律师费;40万欧慈善机构捐款+5万欧律师费

爱尔兰
投资移民项目
办理期间无居住要求,全程境外等待审批结果。获取居留卡后,每年居住一天即可
4-6个月获批
居留卡2+3+5(永居卡)+5
100万欧投资基金款+5.5万欧律师费;40万欧慈善机构捐款+5万欧律师费
4-6 个月快速获批
先批准,后投资
无语言或面试要求
无教育背景要求
申请人和家属可享各项福利(教育和医疗)
每年只需入境一天即可维持身份
高净值投资者可只拿身份不移居
必须在爱尔兰进行合格的投资
申请人必须已合法取得至少200万欧元的净资产
申请人及家庭成员必须身体健康且无犯罪记录
申请人及家庭成员必须拥有涵盖其在爱尔兰居住时期的私人医疗保险
每年必须在爱尔兰停留至少一天
申请人必须证明用于投资的资金的来源,该资金不得来源于借贷

OTHER projects
